【內容介紹】

「聖經大綱與講義」內容一覽
I. 分段標題:歸納該聖經段落的中心思想
II. 經文及大綱:點列式展示經文主旨及要點
III. 講義部分:
i. 註釋:闡釋主題及大綱要點,圍繞聖經真理進行解經,註釋內容包含原文解釋、釋經觀點、經典註釋參考及經文參照。
ii. 思想:提出經文當中的屬靈真理,加上實際例子和生活應用說明,引發信仰思考與實踐,建立信徒有更全面深入的信仰。
iii. 深入研究:獨立針對聖經不同細節而作的深入探討,例如聖經的歷史或地理研究、聖經中的人物和家譜、聖經的預表和象徵、希伯來文化與其他文化、從聖經延伸出來的神學討論。
iv. 預表與象徵:探討聖經舊約的人、事、地怎樣指向新約所應驗的事,在不扭曲真理的前提下,從經文看見一些實際的教訓。
其他實用內容
• 簡明大綱:以聖經每個大段落為單位的講義註釋,同樣包含詳盡的講義大綱、釋經、應用、經文參照及圖表
• 人物 、事件與章節對照表
• 希伯來文單詞集註表
【目錄】
(一)
導論
作者
成書年代
寫作對象
本書目的
本書特點
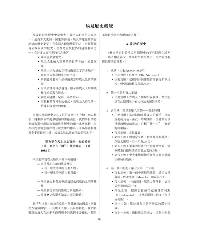
埃及歷史概覽
預表和象徵(1-18章)
主題、人物、事件與章節對照表(1-18章)
簡明大綱
大綱與講義
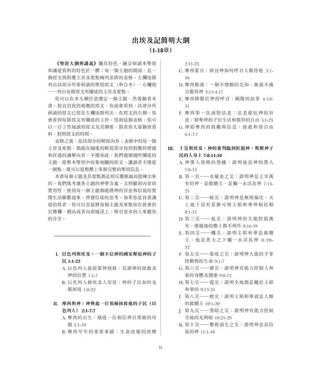
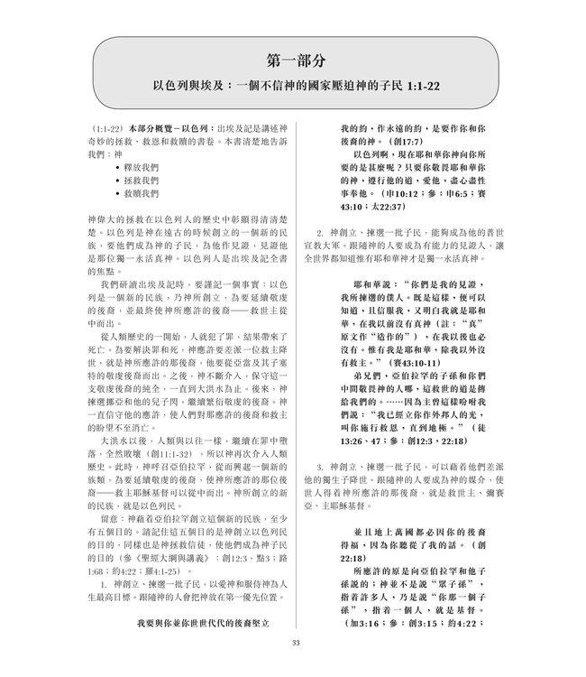
第一部分 以色列與埃及:一個不信神的國家壓迫神的子民1:1-22
第二部分 摩西與神:神興起一位領袖拯救他的子民(以色列人)2:1-7:7
第三部分 十災與埃及:神的審判臨到拒絕神、欺壓神子民的人身上7:8-11:10
第四部分 逾越節與第十災:蒙拯救免受神的審判——得釋放、得自由12:1-13:16
第五部分 過紅海和飄流曠野:信徒在邁向應許地的旅途中,要經歷試煉
索引
實用資源
雅各的家譜
蘭塞和比東的地圖
米甸地圖
何烈山或西奈山的地圖
神所呼召之人一覽表
神的名字
摩西和亞倫的家譜
神掌管人類歷史
十災
嘗試扮演神而失敗之人列表
尼羅河地圖
歌珊地圖
神的權能掌控人的身體和健康
希伯來曆法中的重要事項
疏割和以倘的地圖
利非訂地圖
(二)
導論
作者
成書年代
寫作對象
本書目的
本書特點
埃及歷史概覽
預表和象徵(19-40章)
主題、人物、事件與章節對照表(19-40章)
簡明大綱
大綱與講義
第六部分 律法和神的應許(摩西之約之一):神的呼召——呼召人向他完全委身19:1-25
第七部分 律法和神的應許(摩西之約之二):十誡是治理人類社會不可或缺的律法20:1-26
第八部分 律法和神的應許(摩西之約之三):以色列人的民事和和宗教律法是治理人類社會的實用原則21:1-24:18
第九部分 會幕、其藍圖和祭司職分:進到神面前敬拜神的惟一道路25:1-31:18
第十部分 拜金牛犢以及摩西的懇切代求:神與以色列之純的毀壞與更新32:1-34:35
第十一部分 會幕的建造過程和奉獻:百姓順服神35:1-40:38
附錄
表一:從會幕看信徒的靈命成長
表二:會幕的象徵意義如何在基督身上應驗
表三:祭司職分如何在基督身上應驗
索引
希伯來單詞集註表
實用資源
西奈山
逃城
曠野中的會幕
約櫃和施恩座
陳設餅桌子
金燈台
燔祭壇或銅壇
大祭司的聖服
香壇
銅做的洗濯盆